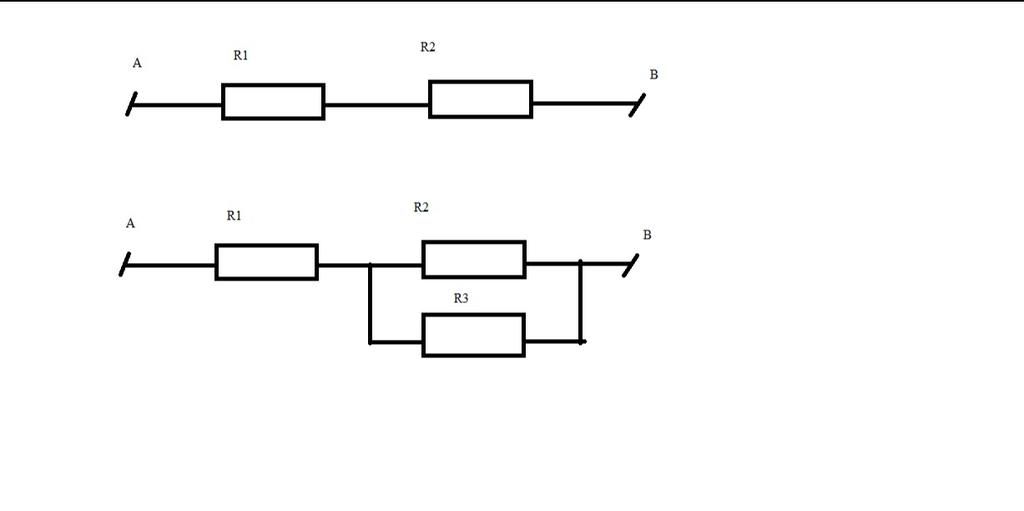
cho đoạn mạch như hình vẽ trong đó điện trở R1 = 16 ôm , R2 = 24 ôm hiệu điện thế ở hai đầu đoạn mạch Uab =40v không đổi , điện trở các dây nối k đáng kể A. hai điện trở R1 VÀ R2 được mắc với nhau như thế nào ?, tính Rtđ đoạn mạch và cường độ dòng điện quá điện trở khi đó b. biết R1 là 1 cuộn dây làm bằng 1 cuộn dây dân nikelin có điện trở xuất p =0.4 .10^-6 ôm m và chiều dài là 4 m. tính tiết diện dây. c. mắc thêm R3 16 ôm vào mạch điện như hình vẽ hai tính Rtđ đoạn mạch?, công dòng điện sản ra trong đoạn mạch trong thời gian 10 phút ?
cho tam giác mnp vuông tại n . kẻ đường trung tuyến md . trên tia đối của tia dm . lấy điểm e sao cho dm = de . chứng minh rằng :
a. tam giác mnd = tam giác epd
b. mn // pe
c. góc nmd > góc dmp
d. từ d kẻ dk vuông góc mp ( k thuộc mp ) . chứng minh dn > dk
MỌI NGƯỜI GIÚP MIK VỚI MAI THI RỒI HUHU !!! :<